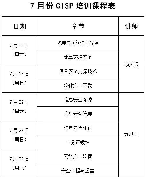
2023年7月15日(周六)谷安2307期CISP注册信息安全专业人员认证培训盛大开班。完善的知识体系,专业的教学保障,良好的行业口碑,吸引了全国各地诸多网安人齐聚CISP线上课堂,学习专业知识和实践干货。本期学员来自安全工程师、IT运维工程师、项目经理、系统主管、程序员、技术员、等保测评师、测试工程师、审计师、咨询顾问、售前/售后工程师等工作岗位。培训由谷安权威资质讲师授课,拥有丰富项目实战、管理、技术经验,实施案例教学,知识点高频输出。通过丰富、实践、互动性的授课方式,使学员快速掌握CISP的知识体系结构和知识要点,强化信息安全管理与技术。课程培训将围绕物理与网络通信安全、计算环境安全、信息安全支撑技术、软件安全开发、信息安全保障、信息安全管理、信息安全评估、业务连续性、网络安全监管、安全工程与运营等十大知识域展开。

培训前期有为期5天的周末直播课程吸收、后期有录播同步进行巩固、电子题库练习、考前突击辅导,相信学员们会自信满满迎接考试。在此祝愿本期学员,完成培训后顺利通过考试,早日斩获证书!计划备考的同学,谷安2308期CISP认证培训报名已经启动,趁知识体系大纲调整前,还有25%优惠扶持,尽早安排培训与考试。